項目名稱: 2023-2025年度臺州市本級(含三區)公務用車維修和保養服務框架協議采購項目
項目編號: TZCG-2023-KJ005
二、征集人信息
征集人名稱: 臺州市公共資源交易中心(臺州市政府采購中心)
征集人地址: 浙江省臺州市椒江區臺州市府大道777號民泰銀行大樓政府采購中心
征集人和聯系方式: 陳先生-0576-88325289
三、入圍供應商
供應商名稱: 臺州市楓南汽車服務有限公司
供應商地址: 浙江省臺州市臺州市集聚區經中路1015號
供應商聯系人和聯系方式: 陳海龍-15257668788
四、入圍產品
| 入圍商品標項名稱 | 入圍商品名稱 | 入圍商品規格型號/服務描述 | 入圍商品價格 |
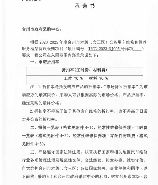
| 一、二類維修供應商(綜合修理類) | 臺州市楓南汽車服務有限公司一、二類維修供應商(綜合修理類) | 承諾書:
報價一覽表:
經常性維修保養項目工時費一覽表:
經常性維修保養項目零配件材料費:
技術響應方案: 9-1技術響應方案 車輛維修作業流程圖
車輛維修質量水平及工藝的詳細描述
根據各類車型的使用說明和維護手冊中的有關規定執行一級維護、二級維護及大修等。車輛維修質量嚴格按國家標準局發布的汽車修理技術標準(GB3798-3803-83.GB5336-85)和交通部頒發的汽車修理工技術員標準(JT-3101-81)的規定、以及地方交通主管部門根據上述標準會同各級標準部門制定的地方標準和企業標準執行。并符合車輛管理部門安全檢驗標準的要求。車輛進廠到峻工出廠,都嚴格執行ISO9002質量體系,做到事前、事中、事后的質量管理。并由電腦對車輛維修作全程系統記錄。
一、車輛維修具體過程: 1.進廠后根據汽車技術檔案和駕駛員反映情況進行檢測,診斷并確定車輛需維修維護項目及附加作業,業務接待員填寫維修項目登記單 2.車輛進入工作區交由維修工作業,同時進行電腦登記,建立車輛維修的詳細檔案 3.維修完畢后,由班組長自檢,自檢合格后,在維修項目登記單上簽字;再交由單位專職檢驗員檢驗,檢驗合格后,由檢驗員開具車輛維修合格證,并送峻工車輛清洗,清洗完畢后將車輛按指定地點有序停放,鎖匙同合格證一并送交結算處,檢驗未合格的退回車間繼續維修,檢驗員對車輛維修質量進行登記并跟蹤返修情況 4.結算人員根據維修項目登記單核對竣工車輛維修工時費及材料費等費用情況,準確無誤后,通知車主提車結算。結算時向車主提供詳細的維修記錄、費用明細表、車輛維修合格證、出廠后注意事項、保修卡、售后服務聯系卡及其它客戶索取的車輛有關資料。再由客戶填寫維修反饋表。 二、一級維護、二級維護具體作業內容及技術規范 (一)、汽車維護周期 汽車一、二級維護以汽車行駛里程為基本依據。車輛每行駛5000公里進行一次一級維護,每行駛70000公里進行一次二級維護。 汽車使用說明書中有特殊規定的或依據汽車使用條件不同的特殊車輛同客戶協商制定特殊維修維護方案。 (二)、日常維護 公司將對承修車輛提供日常維護,日常維護內容包括: 1.對汽車外觀、發動機外表進行清潔,保持車容整潔。 2. 對汽車各部潤滑油(脂)、燃油、冷卻液、制動液、各種工作介質、輪胎氣壓進行檢視補給。 3. 對汽車制動、轉向、傳動、懸掛、燈光、信號等安全部位和位置以及發動機運轉狀態進行檢視、校緊,確保行車安全。 (三)、一級維護 公司將對承修車輛提供一級維護,具體作業內容見表1
表1 一級維護作業內容
序號
項目
作業內容
技術要求
1
點火系
檢查、調整
工作正常
2
發動機空氣濾清器、空壓機空氣濾清器、曲軸箱通風系空氣濾清器、機油濾清器和燃油濾清器
清潔或更換
和濾芯應清潔無破損,上下襯墊無殘缺,密封良好;濾清器應清潔,安裝牢固
3
曲軸箱油面、化油器油面、冷卻液液面、制動液液面面高度
檢查
符合規定
4
曲軸箱通風裝置、三效催化轉化裝置
外觀檢查
齊全、無損壞
5
散熱器、油底殼、發動機前后支墊、水泵、空壓機、進排氣歧管、化油器、輸油泵、噴油泵連接螺栓
檢查校緊
各連接部位螺栓、螺母應緊固,鎖銷、墊圈及膠墊應完好有效
6
空壓機、發電機、空調機皮帶
檢查皮帶磨損、老化程度,調整皮帶松緊度
符合規定
7
轉向器
檢查轉向器濾面及密封狀況,潤滑萬向節十字軸、橫直拉桿、球頭銷、轉向節等部位
符合規定
8
離合器
檢查調整離合器
操縱機構應靈敏可靠;踏板自由行程應符合規定
9
變速器、差速器
檢查變速器、差速器液面及密封狀況,潤滑傳動軸萬向節十字軸、中間軸承,校緊各部連接螺栓,清潔各通氣塞
符合規定
10
制動系
檢查緊固各制動管路,檢查調整制動踏板自由行程
制動管路接頭應不漏氣,支架螺栓緊固可靠,制動聯動機構應靈敏可靠,儲氣筒無積水,制動踏板自由行程符合規定
11
車架、車身及各附件
檢查、緊固
各部螺栓及拖鉤、掛鉤應堅固可靠,無裂損,無竄動,齊全有效
12
輪胎
檢查輪輞及壓條擋圈;檢查輪胎氣壓(包括備胎),并視情況補氣;檢查輪轂軸承間隙
輪輞及壓條擋圈應無裂損、變形;輪胎氣壓應符合規定,氣門嘴帽齊全;輪轂軸承間隙無明顯松曠
13
懸架機構
檢查
無損壞,連接可靠
14
蓄電池
檢查
電解液液面高度應符合規定,通氣孔暢通、電樁夾頭清潔、牢固
15
燈光、儀表、信號裝置
檢查
齊全有效,安裝牢固
16
全車潤滑點
潤滑
各潤滑嘴安裝正確,齊全有效
17
全車
檢查
全車不漏油、不漏水、不漏氣、不漏電、不漏塵,各種防塵罩齊全有效
注:技術要求欄中的“符合規定”指符合實際使用中的有關規定。
(四)、二級維護 公司將對承修車輛提供二級維護,具體維護作業過程如下: 1.汽車進廠后,首先要進行檢測,根據汽車技術檔案的記錄資料(包括車輛進行記錄、維修記錄、檢測記錄、總成修理記錄等)和駕駛中反映的車輛使用技術狀況(包括汽車動力性,異響,轉向,制動及燃、潤料消耗等)確定所需檢測項目。 2.依據檢測結果及車輛實際技術狀況進行故障診斷,從而確定附加作業項目。附加作業項目確定后與基本故障診斷,從而確定維護作業。 3.二級維護過程中進行過程檢驗,過程檢驗項目的技術要求應滿足有關的技術標準或規范。 4.二級維護作業完成后,經本公司總檢驗員周靈光進行竣工檢驗,竣工檢驗合格的車輛,填寫《汽車維護竣工出廠合格證》后方可出廠。
(五)、二級維護檢測、診斷 二級維護檢測、診斷具體內容為: 1.對汽車二級維護檢測項目進行檢測時,使用該檢測項目的專用檢測儀器,儀器精度滿足有關規定。 2.汽車二級維護檢測項目的技術要求參照國家有關的技術標準,或原廠要求。 3.汽車二級維護檢測項目見表2。 表2 汽車二級維護檢測項目
序號
檢測項目
1
發動機功率,氣缸壓力
2
汽車排氣污染物,三效催化轉化裝置的作用
3
電控燃油噴射系統
4
柴油車檢查供油提前角、供油間隔角和噴油泵油壓力
5
制動性能,檢查制動力
6
轉向輪定位,主要檢查前輪定位角和轉向盤自由轉動量
7
車輪動平衡
8
前照燈
9
操作穩定性,有無跑偏、發抖、擺頭
10
變速器,有無泄漏、異響、松脫、裂紋等現象,換檔是否輕便靈活
11
離合器,有無打油、發抖現象,分離是否徹底,接合是否否平穩
12
傳動軸,有無泄漏、異響、松脫、裂紋等現象
13
后橋,主減速器有無泄漏、異響、松動、過熱等現象
4.確定汽車二級維護附加作業項目,根據檢測結果進行汽車故障診斷,確定以消除汽車故障為目的的二級維護附加作業項目和作業內容,恢復汽車的正常技術狀況。附加作業項目確定后與基本作業項目一并進行二級維護作業。 (六)、二級維護過程檢驗 二級維護過程中,始終貫穿過程檢驗,并由檢驗員作檢驗記錄。過程檢驗中各維護項目的技術要求,滿足相應的有關技術標準或出廠說明書的有關規定。 (七)、二級維護基本作業項目 二級維護作業內容包括一級維護作業內容,二級維護基本作業項目見表3。 表3 二級維護基本作業項目
序號
維護項目
作業內容
技術要求
1
發動機潤滑油、機油濾清器
1)更換潤滑油 2)視情更換機油濾清器
1)潤滑油規格性能指標符合規定 2)液面高度符合規定 3)機油濾清器密封良好,無堵塞,完好有效
2
檢查潤滑油油面高度
檢查轉向器、變速器、主減速器等潤滑油規格和液面高度,不足時按要求補給
符合出廠規定
3
空氣慮清器
清潔空氣濾清器
空氣濾清器清潔有效,安裝可靠 恒溫進氣裝置真空軟管安裝可靠,進氣轉換閥工作靈敏、準確
4
1)燃油箱及油管 2)燃油濾清器 3)燃油泵
1)檢查接頭及密封情況 2)清潔燃油濾清器,并視情更換 3)檢查燃油泵,必要時更換
1)接頭無破損、滲漏,緊固可靠 2)燃油濾清器工作正常 3)燃油泵工作正常,沒壓符合規定
5
燃油蒸發控制裝置
檢查清潔,必要時更換
工作正常
6
曲軸箱通風裝置
檢查、清潔
清潔暢通,連接可靠,不漏氣,各閥門無堵塞、卡滯現象,靈敏有效,符合規定
7
散熱器、膨脹箱、百葉窗、水泵、節溫器、傳動皮帶
1)檢查密封情況、箱蓋壓力閥、液面高度、水泵 2)檢視皮帶外觀,調整皮帶松緊度
1)散熱器及軟管無變形、破損及漏漏;箱蓋接合表現良好,膠墊不老化、箱蓋壓力閥開啟壓力符合要求;水泵不漏水,無異響;節溫器工作性能符合規定 2)皮帶應無裂痕和過量磨損,表面無油污,皮帶松緊度符合規定
8
1)進、排氣歧管、消聲器、排氣管 2)氣缸蓋
1)檢查、緊固,視情補焊或更換 2)按規定次序和扭緊力矩校緊氣缸蓋
1)無裂紋、漏氣、消器性能良好 2)扭緊力矩符合規定
9
增壓器、中冷器
檢查、清潔
符合規定
10
發動機支架
檢查、緊固
連接牢固,無變形和裂紋
11
化油器及聯動機構
清潔、檢查、緊固
清潔、聯動機構運動靈活,連接牢固,無漏油、氣現象,工作系統和附加裝置工作正常
12
噴油器、噴油泵
檢查噴油器和噴油泵的作用,必要時檢測噴油壓力和噴油狀況,視情調整供油提前角
1)噴油器霧化良好,無滴油、漏油現象,噴油壓力符合規定 2)供油提前角符合規定
13
分電器、高壓線
清潔、檢查
分電器無油污,調整觸點間隙在規定范圍內,無松曠、漏電現象,高壓線性能符合規定
14
火花塞
清潔、檢查或更換火花塞,調整電極間隙
電極表面清潔,間隙符合規定
15
氣門間隙
檢查調整
符合規定
16
電控燃油噴射系統供油管路
檢查密封狀況
密封良好,作用正常
17
三效催化裝置
檢查三效催化裝置的作用必要時更換
作用正常
18
離合器
檢查調整離合器踏板自由行程
離合器踏板自由行程符合規定
19
19
前輪制動
1)檢查前輪制動器調整臂的作用
作用正常
2)拆卸前輪轂總成、制動蹄、支承銷;清洗轉向節、軸承、支承銷,清潔制動底板等零件
清潔,無油污
3)檢查制動盤、制動凸輪軸,校緊裝置螺栓
1)制動底板不變形,按規定力矩扭緊裝置,螺栓 2)凸輪軸轉動靈活,無卡滯,轉向間隙符合規定
4)檢查轉向節及螺母、保險片及油封、轉向節臂,校緊裝置螺栓
1)轉轉向節無裂紋,螺紋完好,與螺母配合應無徑向松曠,保險片作用良好,油封完好不漏油 2)轉向節軸徑與軸承的配合間隙符合要求,轉向節臂裝置螺栓扭緊力矩符合規定
5)檢查內外軸承
滾柱保持架無斷裂,滾柱不脫落,無裂損和燒蝕,軸承內圈無裂損和燒蝕
6)檢查制動蹄及支承銷
1)制動蹄無裂紋及明顯變形,摩擦片不破裂,鉚接可靠,摩擦片厚度符合規定 2)支承銷無過量磨損,支承銷與制動器承孔襯套配合間隙符合規定
7)檢查制動蹄復位彈簧
復位彈簧應無明顯變形,自由長度、拉力符合規定
8)檢查前輪轂、制動鼓及軸承外座圈,校緊輪胎螺栓內螺母
1)輪轂無裂損 2)軸承外座圈無裂紋,無麻點,無燒蝕 3)制動鼓無裂紋,外邊緣不得高出工作表面,檢視孔完整,內徑尺寸、圓度誤差、左右內徑差符合規定 4)輪胎螺栓齊全完好,規格一致,按規定力矩扭緊
9)裝復前輪轂、調整前輪軸承松緊度及制動間隙
1)裝復支承銷,制動蹄支承銷孔均應涂潤滑脂,開口銷或卡簧齊全有效 2)潤滑軸承 3)制動鼓、制動片表面清潔,無油污 4)制動片與制動鼓的間隙應符合規定,轉動無碰擦現象或聲響,檢視孔擋板齊全
19
前輪制動
9)裝復前輪轂、調整前輪軸承松緊度及制動間隙
5)輪轂轉動靈活,用拉力計測量時可轉動,且無軸向間隙 6)保險可靠,防塵罩、襯墊完好,螺栓墊圈齊全緊固(螺栓規格一致)
20
后輪制動
1)拆半軸、輪轂總成、制動蹄、支承銷,清洗各零件及制動底板、半軸套管
1)輪轂通氣孔暢通 2)各零件及制動盤、后橋套管清潔無油污
2)檢查制動底板、制動凸輪軸,校緊連接螺栓
1)制動底板不變形,連接螺栓按規定力矩緊固 2)凸輪軸轉動靈活,無卡滯,軸向間隙和徑向間隙符合規定
20
后輪制動
3)檢查后橋半軸套管、螺母及油封
1)套管無裂紋及明顯松動,及螺母配合無徑向松曠 2)油封完好,無損壞,無漏油 3)套管頸與軸承配合間隙符合規定
4)檢查內外軸承
1)軸承保持架無斷裂,滾柱不脫落,無裂損和燒蝕 2)軸承內座圈無裂紋、燒蝕
5)檢查制動蹄及支承
1)制動蹄無裂紋及變形,摩托片不破裂,鉚接可靠,摩擦片厚度符合規定 2)支承銷與制動蹄承孔襯套配合間隙符合規定 3)支承銷支過量磨損
6)檢查制動蹄復位彈簧
復位彈簧無變形、自由長度符合規定,拉力良好
7)檢查后輪轂、制動鼓及軸承外座圈,檢查扭緊半軸螺栓,檢查輪胎螺栓,校緊內螺母
1)輪轂無殘損 2)軸承外座圈不松動,無損壞 3)制動鼓無裂紋,內徑、圓度誤差、左右內徑差符合規定,外邊緣不得高出工作表面,制動鼓檢視孔完整 4)半軸螺栓齊全有效
8)檢查半軸
半軸無明顯彎曲,不磨套管,無裂紋,花鍵無過量磨損或扭曲變形
9)裝復后輪轂,調整轉動間隙
1)裝復支承銷、制動蹄片時,承孔均應涂潤滑脂,開口銷或卡簧齊全可靠 2)潤滑軸承 3)套管軸頸表面應涂機油后再裝上軸承 4)制動蹄片、制動鼓面應清潔,無油污 5)制動跋涉片與制動鼓的間隙應符合規定,轉動無碰擦現象或聲響,檢視孔擋板齊全緊固 6)輪轂轉動靈活,拉力符合規定 7)鎖緊螺母按規定力矩扭緊
21
轉向器、轉向傳動機構
1)檢查轉向器傳動機構的工作狀況和密封性,校緊各部螺栓 2)檢查調整轉向盤自由轉動量
轉向盤自由轉動量符合規定,轉向輕便、靈活,無卡滯和漏油現象,垂臂及轉向節臂無彎曲及裂損,各部螺栓連接可靠
22
前束及轉向角
調整
符合規定
23
變速器、差速器
檢查密封狀況和操縱機構,清潔通氣孔
密封良好,通氣孔暢通,操縱機構作用正常,無異響、跳動、亂檔現象。
24
傳動軸、傳動軸承支架、中間軸承
1)檢查防塵罩 2)檢查傳動軸萬向節工作狀態 3)檢查傳動軸承支架 4)檢查中間軸承間隙
1)防塵罩不得有裂紋、損壞,卡箍可靠,支架無松動 2)萬向節不松曠,無卡滯,無異響 3)傳動軸承支架無松動 4)中間軸承間隙符合規定
25
空氣壓縮機、貯氣筒、安全閥
清潔,校緊
清潔、連接可靠,無漏氣,安全閥工作正常
26
制動閥、制動管路、制動踏板
1)檢查制動踏板自由行程 2)檢查緊固制動閥和管路接頭 3)液壓制動檢查制動管路內是否有氣
1)制動踏板自由行程符合規定 2)制動閥和管路接頭連接可靠、無漏氣 3)液壓制動管路內無氣
27
駐車制動
檢查駐車制動性能,檢查駐車制動器自由行程
符合規定,作用正常
28
懸架
檢查、緊固,視情補焊、校正
不松動,無裂紋,無斷片,按規定扭緊力矩緊固螺栓
29
輪胎(包括備胎)
檢查緊固,補氣,進行輪胎換位,磨損嚴重時更換輪胎
氣壓符合規定,清潔,無裂損、老化、變形,氣門嘴完好,輪胎螺栓緊固,輪胎的裝用符合規定
30
發電機、發電機調節器、起動機
清潔,潤滑
符合規定
蓄電池
檢查,清潔,補給
清潔,安裝牢固,電解液液面符合規定
31
前照燈、儀表、喇叭、刮水器、全車電器線路
檢查、調整,必要時修理或更換
1)前照燈、喇叭、各儀表及信號裝置功能齊全、有效,符合規定 2)刮水器電機運轉無異響,連動桿連接可靠 3)全車線路整齊,連接可靠,絕緣良好
32
車身、車架、安全帶
檢查、緊固
性能可靠,工作良好無變形、斷裂、脫焊,連接螺栓、鉚釘緊固
33
內裝飾
檢查、緊固
設備完好,無松動
34
空調裝置
檢查空調系統工作狀況、密封狀況
1)制冷系統密封,制冷效果良好 2)暖氣裝置工作正常
35
潤滑
全車加注潤滑脂的部位全部潤滑
潤滑脂嘴齊全有效,潤滑良好
注:技術要求欄中的“符合規定”指符合實際應用中有關技術規定或技術要求。
服務方案: 服務方案
一、定點維修保養服務 1、承諾維修時限:大修7天內;二級維護2天內;一級維護1天內完成。 2、設有24小時服務電話:0576-88530391 15868698695及提供服務,并能為送修方提供緊急救援搶修服務,在臺州市15公里范圍內半小時內派人趕到救援現場,臺州范圍內非城區和標段區域外2小時內派人趕到救援現場。 3、椒江城區免費拖車及施救。 4、為甲方定期保養的車輛免費辦理車檢服務。 5、車輛基礎裝潢,改裝裝璜服務:更換各種舒適航空座椅、重新包座椅、星空頂或者其他車頂、手動電動窗簾、重包內飾板、實木地板、改裝移動辦公用車等。也可根據貴單位實際需求改裝。 6、對甲方的送修車輛建立用戶檔案,做到“一車一檔”,開展跟蹤服務、提醒服務。每月5號前及時更新數據并上報甲方車輛管理員。 二、其它服務承諾 1、為定點維修單位客戶提供“宅捷修”服務,(專業技師及服務顧問上門接修和估價,回廠進一步檢查報價,客戶確認后維修,經技師自檢、互質檢員完檢檢驗完美送車)。 2、公司本部在臺州市經中路1015號,在黃焦濱海設有分部,為公務用車提供方便快捷的服務 3、事故出險承諾全程免費協助事故查勘、定損、理賠等服務 4、提供免費洗車服務 5、事故車維修除不可控因素外的維修時間,可根據需要提供代步車 6、事故出險乙方可以提供車輛接送服務,也可提供代步車。 7、在我公司維修車輛的,無論維修多少維修時長,都可提供代步車服務。 8、承諾甲方員工的私人車輛按自愿的原則到乙方維修保養。員工的車輛同等享受中選結果的價格、服務條款,費用由員工自行支付。 9、享受每年2次的車輛安全檢測,同時提供與車輛節能使用、安全駕駛等相關事項的愛車課堂講座。 10、免費代辦車輛報廢服務(包括協議單位私家車)。 11、協議單位私家車維修憑工作證免工時(鈑金油漆打五折)一次。 12、提供送水、搭電、換胎等服務 13、代為貴單位質保期內車輛的首保索賠及其他需回原廠維修事務 14、免費更換玻璃水含材料 15、設有24小時技術服務電話:88530391、88530392、15868698695。客戶可通過電話對車輛維修檔案、技術參數、故障、性能、年檢等車輛有關情況進行咨詢。 16、為更好的全面周到的服務于協議單位,我司可根據協議單位車輛規模提供升降機,安裝在協議單位提供的維修場地。并配備一定量的維修工具及常用配件。 17、我司還可根據協議單位維修量需要派駐點人員。 18、本公司可為協議單位提供的特色服務,可為協議單位安裝公司維修管理軟件的客戶端,可使協議單位實時了解車輛維修情況。其具有強大的查詢功能,并且可通過因特網實時更新貴單位在本公司的維修等情況的數據。具體介紹如下: 維修管理軟件客戶端的詳細介紹 本公司的維修管理軟件不但可以對在本公司維修的車輛進行維修管理,公司通過聯網電腦對客戶的維修進行全程、系統的管理。從進廠區到竣工出廠的每一環節都通過微機間的數據傳遞進行管理,并保存每一環節的車輛維修等情況的實時記錄。為客戶建立了車輛基本情況、運行狀況及維修歷史、實時情況、客戶需要等的詳細完備的檔案資料。能根據不同客戶需要隨時、快捷地調閱車輛的各類檔案及統計資料。 還可為貴單位建立客戶端,可通過因特網將貴單位在本公司的車輛維修情況等數據導入貴單位自已的電腦上。 客戶端具有主控端一樣的功能,可查詢車輛的基本情況、維修歷史、實時的情況;也可查詢單輛車單次、多次的維修情況;也可統查某一輛車的所有維修情況、所有更換的配件情況;還可根據不同的時間段、不同的車屬單位進行查詢等。 本公司客戶端軟件查詢對話如下:
協議單位可根據自已需要組合查詢條件,實時了解貴單位車輛在我公司的維修情況。其中“模糊查詢”欄為貴單位提供了精確查找和模糊查找的雙重功能。本公司客戶端的應用受到了廣大客戶的好評。不但為貴單位節約了車輛管理的時間,而且更能有效的監督本公司的維修質量和維修服務。
|
優惠率 70% |
手機版|
關注公眾號|

下載手機APP




















